信息安全保障人员认证(CISAW)-北斗应用安全方向,是由中国网络安全审查认证和市场监管大数据中心,为满足北斗行业对应用安全人才的需求,面向北斗应用行业专业技术人员和中高级管理人员开展的北斗应用安全人员认证,是北斗行业内推出的首个“北斗”与“应用安全”领域结合的专业人员认证。
通过认证,证明持证人员符合《信息安全保障人员认证准则》要求,具备北斗应用安全领域的专业知识,掌握北斗应用产品安全检测的实践经验,具有承担北斗应用安全相关工作的综合能力。
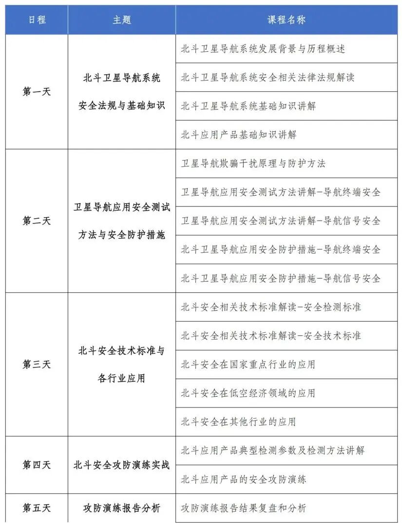
培养对象: 1.国家重点行业北斗应用从业人员:主要负责北斗应用与系统研发、设计、使用、测试等工作; 2.北斗规模化应用有关的中高级管理人员:主要负责北斗规模化应用有关场景设计、项目管理、项目评审等工作; 3.其他具有行业相关工作经验人员。 课程简介: 依据中国网络安全审查认证和市场监管大数据中心确定的“CISAW-北斗应用安全”考试大纲的相关要求,我机构设置了CISAW-北斗应用安全培训课程。 课程共4.5天,3天基础理论及技术知识学习,1.5天实操演练。 课程特色 1.注重实操训练:通过在专业的北斗实训平台实操练习,实现理论与实践相结合; 2.行业大咖授课:特邀北斗卫星导航领域权威专家,从基础到进阶完成行业知识与技术知识的全面讲解,课程体系完整; 3.行业案例丰富:特邀国家重点行业北斗应用专家,讲解北斗产品在重点行业应用案例。 课程收益 深度理解北斗行业国家政策与法规要求,明确从业环节需要遵守的行为规范; 全面学习北斗应用及北斗安全基础知识,结合行业实践经验,开展技术知识的深度探索; 熟练掌握北斗应用产品安全测试实践方法,学习评估产品安全状态,提高产品操作与检测能力; 充分理解北斗产业现状及未来发展趋势,提升个人专业能力,助力事业发展。 培训流程 报名缴费->接收教材->4.5天线下学习。 开班计划 开班时间:2025年7月中旬 授课方式:线下 授课地点:北京 报名详情: 培训费用:7820元/人 (不含考试认证费,考试认证费1080元/人,学员若需参加考试认证,需自行至考试报名平台缴费。考试认证自愿参加。)
