近年来,网络安全行业薪资高、缺口大、发展稳,成为众多职场人转行、应届生就业的热门选择。而渗透测试作为网络安全的核心岗位,不仅是企业安全防护的 “第一道防线”,更是技术含量高、薪资待遇优的黄金岗位。 但很多零基础学员担心:没有基础能不能学?AI 渗透太复杂能不能懂?如何考取权威认证?本文将从学习路径、课程内容、就业方向、开班计划四个维度,全面解析 CISAW-LPT 渗透测试方向认证培训,帮你彻底解决零基础学习与就业顾虑。一、为什么选 CISAW-LPT?零基础也能快速入门CISAW-LPT 是专为 AI 时代渗透测试从业者设计的权威培训课程,相比其他渗透测试课程,它有三大核心优势: AI 赋能适配性强:紧跟行业前沿,将 AI 技术融入渗透测试全流程,学完即掌握市场刚需技能,不是过时的传统渗透知识; 认证含金量高:考核通过可获CCRC 国家认证,全国通用,是企业招聘、岗位晋升的重要加分项,比普通培训证书更具竞争力; 教学体系完整:从基础到高阶,从理论到实战,五天课程层层递进,教师全程一对一答疑,零基础也能跟上节奏,无需担心 “学不会”。 同时,课程面向对象明确覆盖 “预备级” 高校专业师生,零基础学员也能适配,真正做到 “人人可学”。

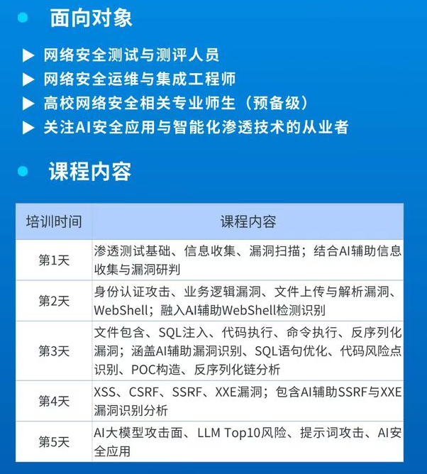
二、CISAW-LPT 五天课程:零基础也能吃透渗透全流程很多学员担心课程难度大,其实 CISAW-LPT 采用 “基础铺垫 + 实战拆解” 模式,每一步都有清晰逻辑,零基础也能逐步掌握: 第 1 天:打牢基础,初识 AI 渗透 核心内容:渗透测试基础、信息收集、漏洞扫描。 零基础重点:理解渗透测试核心逻辑,学会使用基础工具进行信息收集,掌握 AI 辅助信息收集与漏洞研判的基础方法,为后续学习搭建框架。 第 2 天:攻克核心,Web 漏洞入门 核心内容:身份认证攻击、业务逻辑漏洞、文件上传 / 解析漏洞、WebShell。 零基础重点:从最常见的身份认证漏洞入手,通过案例理解漏洞原理,学习 AI 辅助 WebShell 检测技巧,逐步建立漏洞挖掘的基础思维。 第 3 天:深挖漏洞,掌握核心攻防 核心内容:文件包含、SQL 注入、代码执行、反序列化漏洞。 零基础重点:拆解 SQL 注入、反序列化链等核心漏洞的原理与利用方法,学习 POC 构造技巧,结合 AI 辅助漏洞识别,提升漏洞挖掘效率。 第 4 天:主流漏洞,全维度攻防 核心内容:XSS、CSRF、SSRF、XXE 漏洞。 零基础重点:掌握四大主流 Web 漏洞的攻防方法,重点学习 AI 辅助 SSRF 与 XXE 漏洞识别分析,学会快速定位漏洞、编写利用脚本,实现实战化操作。 第 5 天:前沿进阶,AI 安全实战 核心内容:AI 大模型攻击面、LLM Top10 风险、提示词攻击、AI 安全应用。 零基础重点:聚焦 AI 前沿安全技术,完成全流程综合实战演练,把前四天的知识串联起来,形成完整的渗透测试能力体系,真正做到 “学以致用”。
三、就业方向:考下 CISAW-LPT,能做哪些工作?持有 CISAW-LPT 认证 + CCRC 证书,可适配网络安全领域多个高薪岗位,就业前景广阔: 渗透测试工程师:负责企业 Web 系统、APP、网络设备的渗透测试、漏洞挖掘与修复方案制定,是核心技术岗位; 网络安全测试工程师:参与网络安全产品测试、安全测评报告撰写,适配第三方安全测评机构; 网络安全运维工程师:在运维基础上增加渗透测试能力,提升岗位竞争力,薪资显著提升; AI 安全工程师:专注 AI 大模型安全、提示词攻击、模型攻防等前沿方向,属于新兴高薪岗位; 高校相关专业就业:可进入网络安全相关企业、科研机构,从事安全服务、技术研发等工作。 从薪资来看,国内渗透测试工程师平均薪资远超行业平均水平,且随着经验积累,晋升空间极大,是长期稳定的职业选择。 四、2026 开班计划:灵活学习,随时开课 为了方便零基础学员、在职人员学习,CISAW-LPT 实行全年滚动开班,线上直播授课,支持回放,无需线下奔波,不耽误工作: 三月:13-15 日、19-20 日开班; 四月:13-15 日、25-26 日开班; 五月至十二月均有排期,具体日期以实际通知为准。 无论你是想提前准备就业的应届生,还是想转行的职场人,都能找到合适的开班时间。
五、招生顾问一对一:帮你定制学习计划零基础学员报名前,常纠结 “自己基础够不够”“怎么安排学习”“就业前景怎么样”。招生顾问马老师可一对一为你提供专属服务: 结合你的学历、工作背景,定制专属学习计划; 讲解课程费用、报名流程、CCRC 认证报考细节; 推荐最近的开班班级,协助预留名额。 咨询电话:13391509126(微信同号) 咨询建议:添加微信时备注 “姓名 + 零基础 / 转行”,快速获取专属解答。 CISAW-LPT 渗透测试培训,是零基础进入网络安全领域的捷径,也是 AI 时代提升职业竞争力的核心选择。2026 年新班即将开课,别再犹豫,立即联系马老师,开启高薪职业之路!
